viernes, 31 de enero de 2014

El #MapaMental para mejorar la creatividad del mensaje #comunicación

Todos hemos tenido que enfrentarnos alguna vez a la experiencia de hablar en público y esto nos ha llevado a intentar dar respuesta a preguntas del tipo: ¿Qué es lo que quiero transmitir? ¿De qué forma lo quiero hacer? ¿Lo que quiero decir es lo que ellos entenderán? ¿El hilo conductor elegido será el ideal para garantizar la eficacia de la exposición? ¿Las ejemplificaciones serán las adecuadas? ¿El lenguaje (verbal y no verbal) será el apropiado?…
No hay una fórmula para dar respuesta a las preguntas anteriores, pero sí es importante reflexionar sobre ellas para ser conscientes de que las posibles respuestas y/o conclusiones obtenidas, nos ayudarán a tener éxito en la exposición.
image
Hay técnicas que nos pueden ayudar a dar respuesta a las interrogantes anteriores, o simplemente a mejorar la exposición. En este caso nos referimos a los denominados “Mapas mentales”.
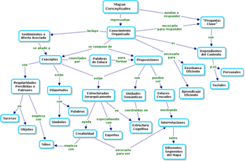
Muchas son las definiciones asociadas al concepto de mapa mental. Podemos considerar el mapa mental como como la representación gráfica de ideas, palabras o conceptos que surgen entorno a una idea principal.
Una de las funciones más importantes de la utilización del mapa mental, es la de gestionar y potenciar la información entre nuestro cerebro y nuestro entorno. Además de que los mapas mentales son más potentes que los mapas conceptuales, ya que los mapas mentales utilizan muchos más recursos.
image
Los mapas mentales contienen tres elementos fundamentales:
  1. Los conceptos: palabras o signos con los que se expresan regularidades.
  2. Proposiciones: dos o más términos conceptuales unidos por palabras de enlace para formar una unidad semántica.
  3. Palabras de enlace que relacionan los conceptos.
Funciones del mapa mental.
  1. Estimulan la creatividad (asociación libre de ideas).
  2. Ayudan a planificar las tareas de forma ordenada y coordinada.
  3. Sirven para visualizar los conceptos y ver cómo se relacionan.
  4. Sirven para comunicar nuestras ideas de forma ordenada.
  5. Sirven para crear una nueva forma de tomar apuntes.
  6. Sirven para aclarar las ideas al tratar de organizarlas sobre papel.
  7. Sirven para almacenar información en poco espacio.
  8. Sirven para relacionar todos los contenidos entre sí, ya que unos mapas se pueden unir a otros.
Finalmente tienes que tener presente que si es la primera vez que vas a utilizar esta herramienta, es muy probable que tengas que vencer alguna dificultad. Esto es como consecuencia de que estás acostumbrado a trabajar de forma lineal por frases, es decir, a buscar, ordenar y completar los apartados de cada idea y no avanzando a otra idea hasta que tienes completada la anterior. Sin embargo, con la técnica del mapa mental no se frena la creatividad…


11 aplicaciones gratuitas para crear mapas mentales.

viernes, 24 de enero de 2014

Consideraciones básicas para crear tu marca - #branding #personal

En la sociedad actual, existe la paradoja de que nada es más importante que la comunicación. Con una buena comunicación todo es alcanzable; sin ella, nada se puede lograr, por muy inteligente, ambicioso y experto que uno sea.
Para conseguir una #comunicación eficaz, hay que decir lo que se debe, a las personas apropiadas y en el momento oportuno.
clip_image002
Actualmente tanto las instituciones como las personas tenemos la necesidad de comunicar, ya que tenemos una historia que va evolucionando, cambiando y vivimos en un entorno determinado con el que nos relacionamos.
Uno de los motivos que es la causa que ha llevado a las instituciones y a las personas a tener la necesidad de comunicarse es la saturación del sistema comunicativo. Esta situación hace que busquemos nuevos formatos para diferenciarnos.
En definitiva, se trata de posicionarnos mediante la generación de una imagen a través de la comunicación (branding).
Para comenzar a posicionarnos correctamente, debemos tener presente estas recomendaciones básicas:
1.- Pensar y reflexionar.
Siempre he sido partidario de hacer y decir lo que se debe en cada momento y con esto no me refiero a ser políticamente correcto. Si no a analizar el momento y las circunstancias y comunicar en función de unas tácticas y estrategias determinadas. En definitiva, se trata de que nos detengamos a reflexionar sobre: ¿cómo quiero que me vean? ¿Qué quiero que digan de mi?... Las respuestas a este tipo de preguntas es lo que nos dará las pautas para generar las estrategias para hacer el branding personal correcto (identidad).
clip_image001
2.- Cuida tu imagen gráfica (fotos).
Debes utilizar fotos actualizadas y profesionales. Pero que transmitan la imagen que en el punto anterior te has marcado.
Cambia las fotos con frecuencia. Debes transmitir sensación de dinamismo y de que cuidas y mimas tus cuentas.
Evita fotos aburridas e intenta ser creativo, simple pero diferente, ya que debes generar confianza desde la primera mirada.
3. Elegir un nombre de usuario de perfil social y se adhieren a ella.
Selecciona un nombre de usuario coherente con la imagen que quieres transmitir. Siempre y cuando sea posible usar tu nombre y el mismo en todas las plataformas y/o redes sociales. En el caso de que no sea posible, selecciona uno lo más parecido al que hayas considerado inicialmente.
4. Estructura de marca y arquitectura del mensaje.
Ten presente que la marca es mucho más que el logotipo, etc. La marca es tu proyección como persona/profesional, lo que implica que debes estudiar la totalidad de los mensajes que emites, ya que son los que finalmente irán conformando tu imagen personal. No dudes en dedicarle el tiempo que sea necesario a desarrollar tu identidad personal (punto 1).
Para conseguir una comunicación y posicionamiento eficaces y coherentes, ésta debe de estudiarse desde las tres dimensiones conceptuales y operativas, relacionadas en secuencia con lo que la persona es, lo que ella dice de ella misma que es y lo que los públicos que se relacionan con ella creen que es.
clip_image003
De esta manera, identificamos dichas dimensiones, respectivamente, como la identidad –el ser de la persona-, la comunicación que hace de su propia identidad y, finalmente, el resultado de dicha comunicación en términos de imagen percibida por los públicos.
En definitiva, se trata de diseñar el contenido de las comunicaciones que generas.
5. Bío y descripción.
Importante que describas los servicios que ofreces, la misión, la visión, la propuesta de valor, etc., y nunca improvisar. Y sobre todo asegúrate de que la forma en que te describes es precisa y coherente con tu situación profesional y personal actual.

NOTA: No seas perezoso, ya que es la forma más rápida de arruinar tu reputación y sé humano.
“Branding no tiene que ver con el slogan o logotipo, tiene que ver con tu personalidad con quien eres tu” Mirna Bard

miércoles, 15 de enero de 2014

Indicadores de Confianza Empresarial (ICE) - 2014.

Tal y como publica el INE, el Índice de Confianza Empresarial Armonizado (ICEA) registra en el primer trimestre de 2014 una subida del 0,8% respecto al cuarto trimestre de 2013, mostrando así un incremento en la confianza de los empresarios.

Opiniones respecto al trimestre que comienza (Expectativas).

El 11,0% de los gestores de establecimientos empresariales considera que la marcha de su negocio será favorable en el primer trimestre de 2014, mientras que el 39,7% opina que será desfavorable. El 49,3% restante considera que será normal.

La diferencia entre el porcentaje de respuestas favorables y desfavorables, denominada Balance de Expectativas, se sitúa en –28,7 puntos para el total de España, frente a los –28,8 del trimestre anterior.

image

Opiniones respecto al trimestre que finaliza (Situación)

El 13,0% de los gestores de establecimientos empresariales ha tenido una opinión favorable sobre la marcha de su negocio en el cuarto trimestre de 2013. Por su parte, el 38,8% ha opinado de forma desfavorable.

La diferencia entre los porcentajes de respuesta favorables y desfavorables referidas al trimestre finalizado, denominada Balance de Situación, se situó en –25,8 puntos, mejorando las Expectativas manifestadas previamente para ese cuarto trimestre, que fueron de –28,8 puntos.

clip_image002

Nota de prensa completa.

blogger templates | Make Money Online